
Kingdee苏州销售服务中心
客服电话: 15051662230 /18915480404
公司地址:新南中路567号双星叠座1A幢515室
标准支持服务
标准支持服务英文全称Essential Support Service,缩写为ESS。是指金蝶向使用金蝶软件的企业及个人提供的金蝶产品版本更新、版本升级、知识库查询以及以热线、远程、在线等非现场方式提供的软件应用指导、问题诊断与解决等一站式服务,以保障客户软件稳定运行。 金蝶标准支持服务以在线、热线、远程以及云服务中心(KSM服务管理平台)几种方式提供支持。
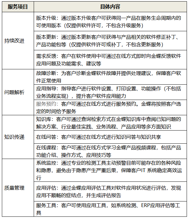
金蝶标准支持服务的具体内容:

标准支持服务的主要价值点:
1、 保证软件版本的及时更新
2、 保证软件系统持续的完整性
3、 发生技术中断时的可靠响应
4、 保证业务流程持续有效运行
5、 减少客户系统的运行成本和相关风险
销售热线 / 服务热线 / 投诉电话:15051662230 /18915480404